【鼎立信】永昌县人民法院执行庭8月20日-31日新收案被执行人名单
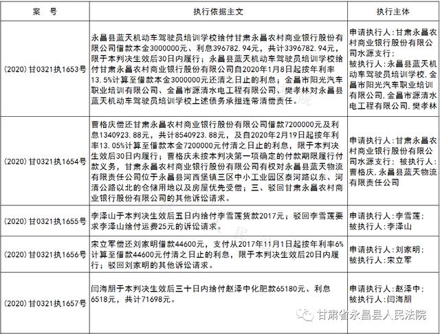
以下为永昌县人民法院执行庭8月20日-31日新收案被执行人名单






上列被执行人的执行通知书、报告财产令、财产申报表、执行裁定书已通过邮寄或电子送达方式进行了送达,现再次予以公布。责令上列被执行人主动履行义务或是申报财产,送达未收到的,自即日起三日内主动到法院执行局领取上述法律文书,逾期,视为送达。
逾期未履行义务或是申报财产的,本院将依法采取纳入失信被执行人名单,曝光被执行人身份信息,查封、扣押、冻结、划拨、扣留、提取、拍卖被执行人的银行存款、车辆、房产等财产,拘留被执行人等执行措施。
举报电话:0935-7591110。
人民法院生效判决确定的义务,
必须自觉履行!
相关新闻
- 2020-09-01【鼎立信】甘肃省临洮县人民法院关于征集涉黑恶刑事裁判案件可供执行财产线索及到期债权申报的公告
- 2020-09-01【鼎立信】执行联动发力|金塔县法院执行干警深夜擒“老赖”
- 2020-08-31【鼎立信】相邻排水起矛盾 强制执行解纠纷
- 2020-08-28【鼎立信】相邻排水起矛盾 强制执行解纠纷
精彩推荐
关注我们




