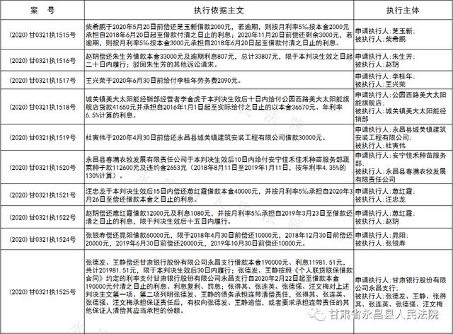
【鼎立信】永昌县人民法院执行庭7月20日-31日新收案被执行人名单
以下为永昌县人民法院执行庭7月20日-31日新收案被执行人名单







上列被执行人的执行通知书、报告财产令、财产申报表、执行裁定书已通过邮寄或电子送达方式进行了送达,现再次予以公布。责令上列被执行人主动履行义务或是申报财产,送达未收到的,自即日起三日内主动到法院执行局领取上述法律文书,逾期,视为送达。
逾期未履行义务或是申报财产的,本院将依法采取纳入失信被执行人名单,曝光被执行人身份信息,查封、扣押、冻结、划拨、扣留、提取、拍卖被执行人的银行存款、车辆、房产等财产,拘留被执行人等执行措施。
举报电话:0935-7591110。
人民法院生效判决确定的义务,
必须自觉履行!
相关新闻
- 2020-07-31“清晨猎赖”促执行 突击行动效果显
- 2020-07-31瓜州县法院:枸杞采摘季 法院执行忙
- 2020-07-31“临控”措施显神威 深夜驱车抓“老赖”
- 2020-07-30【鼎立信】榆中县人民法院7月28日、29日被执行人名单

